撰文 | 曾宪勇
出品 | 勇砺商业评论 阿桶观察

2025年,对于中国科技产业而言,注定是载入史册的分水岭。如果说过去的二十年是“跑马圈地”的狂飙突进,那么2025年则是“逆水行舟”的战略相持。
极光月狐数据在最新发布的《2025年互联网年度盘点研究报告》中,以“混沌·新篇伊始”这六个字,精准概括了当下的时代体感。

这种“混沌”,并非无序的混乱,而是新旧秩序交替时,巨大行业生态系统之间相互摩擦所产生的必然结局。
在宏观经济增速换挡、人口结构深度老龄化、以及人工智能技术奇点爆发的三重叠加下,移动互联网行业正经历着一场从“流量为王”向“价值为本”跃迁的深刻重构。
在宏观经济“逆水行舟”的底色下,种种产业“名场面”在2025年横空出世,彻底引爆了具身智能(Embodied AI)赛道,也将行业推向2026年那场裹挟着资本洪流与技术信仰的“生死竞速”。
本报告旨在为资深行业观察者、投资者及企业决策者提供一份详尽的行业生存与发展指南。报告深度剖析了2025年的宏观经济底色,解构了“推理模型元年”对产业的颠覆性影响,探讨了AI智能体(Agent)如何重塑人机交互,并敏锐捕捉了“情绪价值”营销与“银发经济”背后的社会心理变迁。
与此同时,我们不仅关注数据层面的涨跌,更致力于挖掘数据背后的逻辑——即在“内卷”与“出海”的博弈中,中国互联网企业如何通过“建场景、塑渠道、创意识、写规则”四大路径,践行长期主义,在全球数字版图中从跟随者蜕变为规则的制定者。
逆水行舟:2025年移动互联网行业发展背景
“逆水行舟,不进则退。”这句古语成为了2025年中国移动互联网行业最真实的写照。
在经历了数十年的高速增长后,中国经济进入了一个更为成熟、但也更为复杂的调整期。这一年,宏观经济环境的“稳”与微观行业竞争的“烈”形成了鲜明对比。随着人口红利的彻底消退和全球地缘政治的复杂化,行业发展的底层逻辑从单纯的“规模扩张”转向了“深度存量博弈”与“硬科技突围”。
根据月狐数据(Moon Fox)的年度盘点与多方宏观经济数据的交叉印证,我们首先需要从宏观、产业与技术三个维度,厘清2025年行业所处的时代坐标。
虽然时代的指针准确指向2026年,市场全面扩容的时刻或将来到,这场裹挟着资本洪流的生死竞速战,已然全面打响。
宏观发展背景:结构性调整中的“新常态”
2025年的宏观经济表现出极强的韧性,但也面临着前所未有的结构性挑战。GDP增速的换挡、产业结构的深度调整以及消费心理的微妙变化,构成了移动互联网行业发展的基石。
经济增速与产业结构的“质变”
根据极光月狐发布的《2025年互联网年度盘点研究报告》,2025 年 1-3 季度,中国 GDP 同比增速保持稳定但低于 5%,经济结构持续向高端化、服务化转型。第三产业增加值占比始终维持在 57%-61% 区间,同比增长稳定在 5% 左右,成为经济增长的核心支撑。物价水平温和波动,CPI 在 100 上下微幅调整,1 月、7 月短暂突破 100.5,既无明显通胀压力,也反映出内需仍处于修复期。

消费领域呈现显著结构性变化:社会消费品零售总额增速下滑趋势明显,但消费层级持续升级,居民人均食品烟酒等基本生存需求支出占比下降,交通通信、教育文化娱乐等发展型、享受型消费支出稳步增长。出口方面,2025 年 1-11 月货物贸易顺差达 1.08 万亿美元,同比增长约 25%,占同期 GDP 的 5%,机电产品出口占比 60.9%,集成电路、汽车出口分别增长 25.6% 和 17.6%,贸易结构对经济的支撑作用显著。
投资领域则呈现分化特征,住宿餐饮、信息传输等消费类和数字经济相关行业保持稳定增长,而建筑业、房地产等行业扩张意愿较弱,民间投资信心不足成为整体投资疲软的核心原因。

根据国家统计局及月狐研究院整理的数据显示,2025年前三季度,中国GDP同比增速保持在5%以下的区间内运行,显示出经济已彻底告别高速增长阶段,进入高质量发展的深水区。这一数据的背后,是产业结构的深刻质变:
第三产业的主导地位巩固:第三产业(服务业)在GDP中的占比稳定在57%-61%之间,且同比增速维持在5%左右。这意味着中国经济已从“世界工厂”向“服务型经济”完成了关键性跨越。对于移动互联网而言,这不仅是利好,更是鞭策——数字经济必须更深入地渗透到服务业的毛细血管中,从简单的流量分发转向深度的服务履约。
工业支撑与农业基础:尽管服务业占据主导,但第二产业(工业)依然发挥着“压舱石”的作用。特别是在“新三样”(电动汽车、锂电池、光伏产品)及高端装备制造的带动下,工业增加值保持了韧性,为产业互联网的发展提供了广阔的物理基础。
消费市场的“温和”与“分化”
2025年的消费市场呈现出一种“温和复苏,信心待修”的复杂图景。
CPI低位运行:物价水平指标(CPI)环比增长整体温和,既无明显的通胀压力,也缺乏强劲的需求驱动。这表明居民的消费信心和收入预期仍处于“修复期”,内需扩张的斜率较缓。
消费结构的“口红效应”升级:虽然社会消费品零售总额增速下滑趋势明显,且在7月一度出现“大跳水”,但居民的消费结构却在发生微妙的升级。基本生存需求(食品烟酒)的支出占比下降,而生活用品、交通通信、教育文化娱乐的支出显著增长。
其实,这种向“发展型、享受型”消费跨越的趋势,解释了为何在宏观数据平淡的背景下,短剧、游戏、情感陪伴类AI产品却能逆势爆发——人们更愿意为“情绪价值”和“自我提升”埋单。

外贸的“超级顺差”与出海新逻辑
在内需修复缓慢的同时,外贸成为2025年经济最大的亮点。前11个月,中国货物贸易顺差达到了惊人的1.08万亿美元,同比增长约25%,创下历史新高 。


出口结构优化:机电产品出口占比超过六成,其中集成电路出口增长25.6%,汽车出口增长17.6%。这表明中国互联网与科技企业“出海”的内涵已发生根本性变化——从早期的工具App出海,演变为依托强大供应链和硬科技实力的“产品+技术+品牌”全方位出海。
地缘政治的影响:面对美国加征关税等外部压力,中国企业展现出了极强的韧性,通过多元化市场布局(如东南亚、拉美、非洲)来对冲风险。
产业发展背景:存量博弈下的“内卷”与“进化”
根据月狐数据发布的《2025年互联网年度盘点研究报告》显示,2025年的移动互联网产业,正处于一个“存量出清、增量难寻”的阵痛期。
互联网产业处于深度调整期,中证互联网指数与中证全指数相关性显著,2025 年 8 月互联网板块收盘价增长超越大盘,市场信心有所回升。产业基本面保持稳健,2025 年前三季度规模以上互联网企业业务收入达 14420 亿元,同比增长 2.8%,研发投入 763.4 亿元,同比增长 6.6%,技术输出持续强化。

其次,用户行为层面,移动终端使用时长同比增长,短视频(32.12%)、手机游戏(22.48%)成为核心增长极。短剧行业向精品化转型,央台出品的《奇迹》斩获数十亿播放量,爱奇艺、腾讯等头部平台纷纷布局 "长短融合" 战略;《三角洲行动》《燕云十六声》等新游戏上线带动手机游戏用户粘性提升。即时通讯行业月活跃量保持稳定,而移动购物、在线视频等行业仍处于波动调整中。

流量见顶与时长争夺:移动终端用户规模已接近天花板,行业进入了残酷的“零和博弈”。用户的使用时长虽然有所增长,但增量主要集中在短视频与手机游戏两个领域。即时通讯、综合商城等成熟赛道的月活用户量趋于稳定,甚至出现轻微波动,这迫使巨头们必须在存量中挖掘新的变现效率。
资本市场的“中国牛”:尽管一级市场投融资趋于理性,但二级市场对互联网板块的信心在2024年底至2025年初有所回升。特别是随着中央政治局会议提出“提振资本市场”后,中证互联网指数与海外中国互联网50指数均迎来了修复性上涨。
研发投入的“军备竞赛”:规模以上互联网企业的业务收入保持平稳增长(同比增长2.8%),但研发投入的增速(6.6%)远高于收入增速。这说明头部企业(腾讯、阿里、百度、美团等)正在集体通过高强度的技术投入,试图跨越新的增长S曲线。
核心科技变革:AI重塑一切的“元年”
如果说,2023-2024年是AI大模型的“百模大战”时期,那么2025年则是AI真正渗透进产业肌理、成为核心生产力的“落地元年”。
2025 年人工智能领域投融资实现融资金额与数量双增长,虽与 2023 年峰值仍有差距,但已显现明确回温迹象。互联网头部企业加大 AI 研发投入,腾讯、阿里、百度等企业研发投入同比增长率保持正向增长,持续推动 AI 成为行业核心增长引擎。
从技术落地来看,生成式 AI、具身智能、AI 搜索等细分领域多点突破,为移动互联网行业注入全新发展动能。
“DeepSeek时刻”与算力平权
2025年1月,DeepSeek-R1(深度求索)的发布成为了全球AI产业的“斯普特尼克时刻” 。
技术与成本的颠覆:DeepSeek-R1以极低的训练成本(据称为OpenAI同类模型的几十分之一)实现了顶尖的推理性能,直接打破了美国科技巨头对高端算力和大模型的垄断神话。这一突破不仅震惊了硅谷,更极大地提振了中国AI产业的信心。
资本端的热度与分化,进一步加剧了生死竞速的残酷性。月狐数据显示,仅国内赛道,2025年就已发生317起股权融资事件,人形机器人融资额较2023-2024年增长300% 1。融资密度极高,年底冲刺效应显著,超七成亿元级采购项目用于科研,技术研发是行业投入核心方向。

产业连锁反应:DeepSeek的成功引发了全球算力市场的重新定价(如英伟达股价波动),并加速了开源模型生态的繁荣。对于中国移动互联网企业而言,这意味着获取高性能AI能力的门槛大幅降低,中小企业也有机会利用顶级模型开发垂直应用,从而引发了新一轮的“应用爆发潮”。
与此同时,资金向头部集中的马太效应极为显著。头部企业如宇树、智元拿走了大部分钱,中小厂商融资难、融资贵的问题愈发突出,进一步压缩其生存空间。
资本入局呈现多元化特征。传统制造巨头、科技企业等纷纷凭借资本优势跨界布局或绑定产业链;政策层面的资本支持更显关键,多地出台产业基金、专项补贴等政策,国资基金成为头部企业的重要资本后盾,而美元基金优势弱化,进一步加剧资本格局分化。
资本早期概念炒作的阶段已过,全面转向“规模效应+生态增值”的价值博弈。这一趋势推动企业加速资本化布局,头部企业开始展开密集的资本化动作。
基础设施的升级
为了支撑AI的爆发,中国在数字基础设施上进行了前瞻性布局。5G-A(5.5G)网络的商用部署,以及“东数西算”工程下智能算力中心的建设,为AI大模型的高并发推理和实时交互提供了坚实的物理底座 12。这种“路等车”的基建策略,保证了中国在AI应用层能够快速迭代。
移动互联网行业发展现状:AI重构下的万象更新
在宏观背景的挤压与核心科技的驱动下,2025年的移动互联网行业呈现出一种“新旧动能剧烈转换”的现状。从AI应用的全面开花,到具身智能的破圈,再到营销与出海的模式创新,行业正在经历一场彻底的洗礼。
对“空间智能”的深度突破,是未来人形机器人打通与物理世界交互链路的核心所在。多智能体系统(MAS)实现机器人群体协同,已在制造、医疗、金融等多个领域落地应用。

人工智能:从“玩具”到“工具”再到“队友”
2025年,AI不再仅仅是聊天机器人或生成图片的玩具,而是深度嵌入到了用户的生活与工作中,成为了不可或缺的“硅基队友”。

AI 技术的发展呈现鲜明的双向特征:一方面,AI 向善理念落地生根,在助残、养老等领域实现生态化普惠。国内首款 AI 助盲眼镜实现 300ms 超低延迟避障,"中移无障碍" 小程序精准识别近百种构音障碍类型,载人轮椅人形机器人齐家 Q1 可完成起身、喂饭等照护任务,AI 技术正为特殊群体和老年群体(2024 年底超 3 亿)提供更具温度的服务。

另一方面,AI 技术也带来新的风险挑战。深度伪造技术催生新型诈骗,2024 年 12 月至 2025 年 2 月出现超 2000 个仿冒 AI 平台的山寨网站,AI 语音克隆、换脸诈骗等案件频发;AI 幻觉问题影响信息真实性,ICLR2026 投稿论文中超 50 篇存在伪造参考文献、编造实验数据等问题,甚至有虚假视频引发公众恐慌的案例发生。如何平衡技术创新与风险管控,成为行业必须面对的课题。




2C应用井喷:生成式AI的主场
月狐数据发布的《2025年互联网年度盘点研究报告》显示,2025年智能AI应用的整体月活跃量峰值突破7亿次,同比翻倍增长。其中,生成式AI应用(Generative AI)贡献最大,从年初的1.7亿飙升至接近4.8亿月活 。AI 正从工具属性向共生属性演进,重塑人类搜索、思考与情感体验模式。
在硬核的产业链重构之外,我们不能忽视2025年移动互联网展现出的软性消费逻辑——情绪价值与长期主义。这也将深刻影响具身智能在C端(家庭端)的落地。

AI 搜索领域,头部 AI 助手月活跃量 11 月较 1 月增长率超 200%,相比 AI 原生搜索工具更能满足用户深层次需求,社交工具、输入法、传统搜索引擎等纷纷加入 AI 搜索入口,推动内容分发模式变革。

AI 陪伴赛道全面崛起,覆盖孕婴、学龄期青少年、青中年、老年全年龄阶段,从孕期情感托底、青少年心理疏导到老年陪伴聊天,AI 成为重要的 "情绪工具",相关应用月活跃量持续攀升。
随着中国深度老龄化,AI助老不再是口号。蚂蚁集团推出的“蚂蚁阿福”AI健康管家,连接了30万名医生,服务了1500万月活用户,其中55%来自下沉市场。这证明了AI在银发群体中的巨大潜力。
具身智能的下一个万亿级市场,必然在养老院的床边。能陪聊、能监测健康、能端茶送水的机器人,是解决4亿老年人(2035年预测数据)养老危机的刚需。2026年,谁能率先开发出适老化的“暖科技”机器人,谁就掌握了通往下一个时代的钥匙。
在一个“逆水行舟”的宏观背景下,具身智能成为了极少数能够承载“新质生产力”厚望的增长极。不过,与此同时,空间的广阔也引来了拥挤的玩家。

AI搜索的重构:传统的“关键词-链接”搜索模式正在被“意图识别-直接答案”的AI搜索取代。百度、夸克等平台纷纷转型,DeepSeek、Kimi等原生AI助手更是凭借精准的推理能力抢占了大量用户心智。这标志着互联网流量分发的逻辑发生了根本性改变——用户不再需要浏览网页,而是直接获取经过AI消化处理后的信息。
智能体(Agent)的爆发:AI正在从单一功能的工具进化为能够执行复杂任务的智能体。
美团“小美”:作为首款独立C端AI智能体产品,它不仅能陪聊,还能直接帮用户点外卖、订餐厅,实现了从“信息”到“服务”的闭环。
蚂蚁“阿福”(原AQ):专注于健康领域,月活突破1500万,通过连接真实医生与AI服务,为用户提供全生命周期的健康管理,成为医疗领域的“超级入口”。
情感陪伴:AI填补孤独经济
月狐数据发布的《2025年互联网年度盘点研究报告》显示,在社会原子化趋势加剧的背景下,AI陪伴成为了2025年的黑马赛道。从孕期的心理疏导,到青少年的AI学伴,再到老年人的数字护理,AI正在全方位介入人类的情感生活。
全龄段覆盖:市场上涌现出针对不同年龄层的陪伴产品,如针对儿童的AI玩具、针对年轻人的虚拟恋人、针对老人的智能看护助手。
监管与伦理:随着AI陪伴的深入,关于“情感依赖”和“未成年人保护”的讨论也日益激烈,推动了相关法律法规(如《人脸识别技术应用安全管理办法》)的加速出台。

具身智能:机器人走出实验室,“人机共舞”成为现实
2025年被称为“具身智能元年”。AI大脑与机器人躯体的结合,让机器人具备了理解物理世界并与之交互的能力。

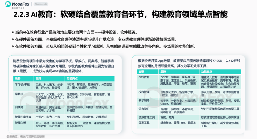
教育领域成为人机共智的核心落地场景,K12 教育、学习工具类应用月活上半年增势显著,头部应用 AI 化特征明显。学习平板作为核心硬件,国内销量增长率超 7%,前六品牌合计份额达 81.2%,AI 精准学、AI 伴学等功能已渗透至 3000 元内中低端机型。
从软件服务到硬件设备,AI 实现了从拍照答疑、智能备课到个性化学习规划的全流程覆盖,构建起 "师 - 生 - AI" 协同育人新模式。

市场格局:中国力量的崛起
根据Omdia等机构的报告,2025年全球人形机器人出货量约为1.3万台,而中国厂商占据了主导地位。
具身智能成为 2025 年现象级赛道,被称为 "具身智能元年"。该领域融资总金额较 2023-2024 年增长率高达 300%,50 余家厂商发布上百台人形机器人产品,涵盖汽车主机厂、家电制造商等多元主体。中国移动以 1.24 亿元采购金额成为年度标王,采购量七成以上用于科研。
从应用场景来看,人形机器人正从简单工业场景向半导体、特种工业等复杂场景延伸,同时逐步布局家用场景,技术上朝着高自由度、低价化方向演进,价格从数十万解决方案向万元以内高性能产品过渡。
在2025年10月,松延动力发布了人形机器人“小布米”(Bumi),预售价定格在9998元。这一价格击穿了所有人的心理防线。要知道,仅仅一年前,人形机器人的门槛还是几十万。宇树科技的G1虽然也打出了9.9万元的低价,但“小布米”直接将价格拉到了高端智能手机的水平。
从价格维度来看,行业成本下降趋势明显。价格博弈的背后,是企业为抢占市场份额的殊死竞争,更是不降价就出局的残酷现实。
2025年的“E-TOWN机器人消费节”颇具代表性:人形机器人成为展会标配,全渠道售出机器人及相关产品超19万台,总销售额突破3.3亿元。然而,这3.3亿被众多参展企业分摊后,单家企业的营收贡献微乎其微。这正是全行业“僧多粥少”困境的微观缩影。
精准落地场景才能锁定客户,这直接决定了企业能否在价格战与份额战中存活。对于头部企业而言,抢占优质场景是核心目标;对于中小厂商来说,要么在细分场景中精准卡位艰难求生,要么因场景适配不足被市场快速淘汰。

第一梯队:智元机器人(Agibot)以39%的市场份额位居全球第一,宇树科技(Unitree)紧随其后。这两家公司代表了中国在具身智能领域的双重优势——Agibot在工业场景的落地能力,以及Unitree在运动控制算法上的突破。
巨头入局:除了创业公司,传统家电与汽车巨头也纷纷跨界。美的集团推出了六臂轮足机器人“Miro U”,专为复杂工业场景设计,旨在提升产线效率30% ;海尔发布了“HIVA Haiwa”家庭服务机器人,被誉为“家务终结者” 。

标志性事件:春晚的“机械舞”
2025年央视春晚上,宇树科技的H1人形机器人与人类舞者共同演绎了东北秧歌,甚至完成了转手绢等高难度精细动作。这一幕具有极强的象征意义:它向全民科普了人形机器人的运动能力已达到“类人”水平,彻底打破了机器人“僵硬、迟钝”的刻板印象,为人机协作的未来埋下了社会认知的种子。

营销创新:情绪价值与“反内卷”的胜利
月狐数据发布的《2025年互联网年度盘点研究报告》显示,在消费疲软的背景下,传统的“卖点营销”失效,取而代之的是能够提供强烈情绪价值的“梗营销”和“共情营销”。
对于机器人厂商而言,这提供了一个重要启示:未来的家用机器人,不仅要是干活的工具,更要是提供情绪价值的伙伴。像“小布米”这样定价亲民、外形讨喜的产品,正是切中了“哈基米”经济(萌宠经济)的脉搏,提供了一种科技版的“心理按摩”。

情绪营销的经典案例
九阳豆浆与“哈基米”:九阳敏锐地捕捉到了二次元神曲“哈基米”在年轻人中的热度,推出了“哈基米南北绿豆浆”。通过魔性的BGM和精准的圈层传播,这款平平无奇的豆浆迅速成为爆款,甚至一度断货。这证明了在2025年,“梗”就是生产力,情绪就是购买力。
“爱你老己”的社会心理:源自游戏台词空耳的“爱你老己”梗在年底爆火,反映了年轻人拒绝过度内卷、回归自我关爱的心理诉求。品牌若能切中这种“自爱而不自怜”的情绪,便能获得巨大的品牌认同。在宏观“修复期”的背景下,消费者的钱袋子捂得更紧了,但为情绪买单的意愿却更强了。“爱你老己”成为网络热梗,折年轻人从取悦他人向取悦自我的转变。
短剧:内容消费的新王
月狐数据发布的《2025年互联网年度盘点研究报告》显示,短剧在2025年完成了从“土味视频”到“精品内容”的华丽转身。
细分赛道呈现差异化竞争态势:短剧行业用户流量向头部集中,制作成本从 30 万起步升至 40-70 万元 / 部,精品剧数量显著增加,盈利模式涵盖广告植入、付费点播、版权出售等,"新中式"+AI 译制推动短剧出海规模超百亿人民币。

月狐数据发布的《2025年互联网年度盘点研究报告》显示,零售行业数字人直播成为新风口,双 11 期间 83% 百度电商商家使用数字人开播,GMV 提升 91%,同时即时零售爆发式增长,淘宝闪购、美团外卖暑期新增用户显著,约 3500 个天猫品牌将线下门店接入即时零售网络。
规模与平台:字节跳动旗下的红果短剧月活突破2亿,不仅在国内领跑,还开启了强势的出海之路。
精品化趋势:央视推出的精品短剧《奇迹》,通过展现深圳45年的发展历程,证明了短剧这一形式同样可以承载宏大的时代叙事和正向价值观。张颂文等实力派演员的加盟,更是拉高了整个行业的天花板。
行业竞争:硬科技与跨界融合的“新战国”
月狐数据发布的《2025年互联网年度盘点研究报告》显示,互联网大厂的竞争逻辑已发生质变,从单纯的流量争夺转向了硬件入口和底层技术的比拼。
互联网大厂竞争格局呈现分化特征,腾讯、阿里巴巴电商与云业务增长显著,美团即时零售投入加大导致利润波动,小米转型车企后自身业务受冲击,拼多多、携程则凭借优势业务实现稳健增长。

行业内卷从流量争夺转向价值深耕,AI 生产力工具成为新的竞争焦点,聚焦商业服务、养老、健康、办公等垂类场景的智能体频繁落地,Gartner 技术成熟度曲线显示 AI 智能体正处于期望膨胀期。
“百镜大战”:AI眼镜争夺战
AI眼镜,被视为继手机之后的下一代计算平台。
月狐数据发布的《2025年互联网年度盘点研究报告》显示,2025 年移动互联网行业跨界融合呈现 "技术 + 渠道 + 场景" 多维突破特征。消费领域,瑞幸与链家开启共享门店,蜜雪冰城试点早餐业务,老凤祥、周大福等黄金品牌联名潮玩、游戏 IP 实现年轻化转型;科技领域,字节跳动与中兴合作推出搭载豆包 AI 助手的努比亚 M153 手机,海尔、美的等家电企业入局人形机器人,阿里巴巴、理想汽车跨界推出 AI 眼镜,引发 "百镜大战"。
阿里Quark S1/G1:依托阿里强大的视觉识别和搜索能力,主打信息辅助。
理想汽车Livis:作为车企跨界,Livis眼镜与智能座舱深度打通,成为连接人与车的关键介质。
老凤祥AI眼镜:传统珠宝品牌与字节跳动火山引擎合作,切入老年人看护与导航市场,展现了“AI+传统消费”的跨界想象力。
游戏产业的工业化与出海
游戏不再仅仅是娱乐,而是展现国家工业软件实力的窗口。
月狐数据发布的《2025年互联网年度盘点研究报告》显示,跨境布局成效显著,互联网大厂出海聚焦游戏、电商、AI 三大核心业务。腾讯游戏《原神》Q3 海外收入 6793.78 万美元,《燕云十 六声》首月流水破 3 亿元;拼多多 Temu 全球 GMV 同比增长 42%,从美国中心转向多极化市场;百度在巴西推出高说服力数字人直播服务,快手巴西电商业务实现单季度盈利转正。出海模式从单一产品输出向 "产品 + 服务 + 价值链" 全生态输出升级,深度本地化与 AI 赋能成为核心竞争力。
《黑神话:悟空》与《燕云十六声》:这些3A大作的成功,标志着中国游戏工业化水平达到了世界一流,且具备了强大的文化输出能力。
腾讯飞行模拟器(FFS):腾讯利用游戏引擎技术与南航合作研发的全动飞行模拟机通过了最高等级认证,并成功出口欧洲。这标志着游戏技术(渲染、物理仿真)开始“脱虚向实”,解决航空航天等高端制造领域的“卡脖子”问题。

做长期主义的践行者:移动互联网行业发展趋势
站在2025年的节点展望未来,移动互联网行业的发展路径已十分清晰:以长期主义为信条,通过构建场景、重塑渠道、建立意识和书写规则,穿越周期,抵达新的彼岸。
建场景(Building Scenarios):从“能用”到“实用”的深耕
AI技术必须落地到具体的物理空间和业务场景中,才能产生真实的商业价值。
月狐数据发布的《2025年互联网年度盘点研究报告》显示,未来移动互联网场景将朝着 "能用" 到 "实用" 的方向深化,认知智能、物理智能、空间智能的融合应用成为关键。多智能体协同将持续开拓商业服务及生活场景,在教育、零售、文旅等领域实现规模化落地,科大讯飞 AI 精准学、天虹超市 3.0、华侨城 AR 互动等案例已形成示范效应。空间智能通过三维感知、空间推理和多模态生成技术的整合,在智能出行、公共交通等领域实现突破,个性化交通路线规划与服务推荐将成为常态。
具身智能将向动作精度毫米级、环境适配泛化性更强的方向演进,深度赋能工业制造、医疗康复、养老家用等高需求场景。工业场景中,智能机器人将通过数字孪生技术优化生产流程;医疗场景中,远程手术、康复治疗的智能化水平将持续提升;养老场景中,智能看护机器人将成为核心赛道,实现健康监测、安全防护、情感陪伴的一体化服务。
空间智能(Spatial Intelligence)的崛起:未来的互联网将不再局限于屏幕,而是延伸到三维物理空间。依托北斗导航系统(BDS)和高精度地图,空间智能将赋能自动驾驶、低空经济(无人机物流)和智慧城市管理。例如,高德地图(Amap)已转型为空间智能服务商,其AI助手“小高”能够处理复杂的时空推理任务,为用户提供毫秒级的路径规划。
垂类场景的纵深挖掘:通用大模型将逐渐退居幕后,成为基础设施;而在医疗、教育、法律、工业等垂直领域,经过特定数据微调的行业模型和智能体将大放异彩。未来的竞争将是“场景定义能力”的竞争——谁能更深刻地理解医生的诊疗流程、工人的装配动作、老师的教学痛点,谁就能赢得市场。
塑渠道(Shaping Channels):以人为本的连接重构
在算法推荐日益引起用户反感和疲劳的背景下,未来的渠道将回归“人本主义”。
营销渠道将从流量导向转向价值导向,2026 年 "值价比" 时代全面到来,消费逻辑从 "宽泛满足" 转向 "精准破局"。用户决策更依赖实测数据与场景适配性分析,品牌需以 "问题-解决方案" 为核心重构产品与传播,通过可验证的功能价值满足消费者高效、务实的核心诉求。AI 营销将进入规模化应用阶段,平衡技术效率与人文关怀、保障消费者自主选择权,成为品牌抢占用户心智的关键。
月狐数据发布的《2025年互联网年度盘点研究报告》显示,线下渠道价值重估,通过沉浸式场景、互动体验与情感共鸣,满足消费者的治愈需求、社交渴望与自我认同。品牌需在运营成本与营收之间寻求平衡,打破线下空间限制,释放情绪共鸣,实现线上线下渠道的深度融合。同时,悦己消费持续升温,不同年龄圈层需求差异进一步细化,品牌需跳出笼统年龄划分,针对各圈层核心诉求定制产品与服务,挖掘细分市场增量。
信任与透明:2026年及以后,消费者将更加珍视“自主选择权”。品牌需要平衡技术效率与人文关怀,避免陷入“算法茧房”。透明的数据使用政策和真诚的沟通将成为品牌资产的核心。
去中介化与AI代理:随着AI智能体能力的提升,它们将成为新的渠道入口。用户可能不再直接访问电商APP,而是对AI助手说“帮我买一箱最适合我的牛奶”。这意味着品牌营销的对象将从“人”扩展到“AI代理”——即AEO (AI Engine Optimization)将成为新的SEO。
私域的价值回归:微信群、粉丝社区等“私域流量”将成为品牌对抗公域流量昂贵和不确定性的避风港。通过精细化的运营和情感连接,建立品牌的“超级用户”群体。
创意识(Creating Consciousness):人机共生新范式
人类与机器的关系将从简单的“指令-执行”进化为深度的“共生与共创”。
人机关系将从 "工具协作" 走向 "共生共创",形成 "人类主导、AI 赋能" 的成熟范式。人机协作已深度渗透产业与城市场景,AI 助手成为人脑延伸,协作机器人助力柔性生产,换线效率大幅提升;人机共智迈入双向赋能阶段,具身智能打破 "机器执行、人类决策" 的单向边界,人类从重复性操作转向场景定义、算法优化等创造性工作;人机共治模式下,人类掌控价值判断、规则制定与最终责任,AI 承接数据处理、风险预警等重复性工作,守住人文与安全边界。

这种生态进化将推动行业从 "效率优先" 向 "效率与公平并重" 转型,AI 技术的普惠性将进一步提升。智能助残、适老化改造等民生领域的技术应用将持续深化,高端 AI 产品价格将逐步下行,供需适配性不断优化,让更多群体享受到技术进步的红利。
人机共智(Human-Machine Co-Intelligence):AI不再是替代人类,而是延伸人类的认知边界。在科研、艺术创作、工业设计等领域,人类负责定义问题和价值判断,AI负责穷举方案和优化细节。这种“人类主导+AI赋能”的模式将极大释放生产力。
情感连接的常态化:随着AI情商的提升,人机之间的情感连接将被社会广泛接受。AI不仅是助手,更是伙伴。但这也要求社会建立新的伦理意识,警惕技术对人际关系的异化,确保技术始终服务于人的幸福感。
写规则(Writing Rules):从“中国制造”到“中国标准”
中国互联网行业正在完成从规则的追随者到制定者的蜕变。
月狐数据发布的《2025年互联网年度盘点研究报告》显示,中国移动互联网行业将实现从 "Made in China" 到 "Mind from China" 的跨越,出海进入理念与文化输出的高阶阶段。文化出海将从单向输出转向双向共鸣,以传统神话为基底,融入现代成长叙事,让东方内核对接人类共通情感,《哪吒 2》的成功已验证这一模式的可行性。AI 影响力出海成为新趋势,"9.9 美元"AI 翻译耳机等产品凭借精准需求抓取与技术优势,成为海外年度大热智能设备。

全生态出海将成为主流,通过海外建厂、供应链培育与人才本土化筑牢根基,适配不同市场合规与需求差异。AI 技术将全面赋能出海全流程,从市场调研、智能营销到合规风控实现降本增效,助力中小企业轻量化出海。新能源、消费电子、数字服务等多领域将形成协同出海格局,中国移动互联网的技术理念与商业模式将持续影响全球市场。
输出全球标准:在6G通信、车联网、生成式AI治理等前沿领域,中国企业和政府正在积极参与甚至主导国际标准的制定。通过发布《全球人工智能治理倡议》等文件,中国正在向世界贡献AI发展的“中国方案”,推动技术向善、普惠发展。
Mind from China(中国心智):出海不再仅仅是卖便宜的商品,而是输出生活方式和文化理念。从《黑神话:悟空》传递的东方哲学,到宠物祭祀用品(如印有“汪星银行”的冥币)在海外的热销,中国文化正在以一种更自信、更现代的方式影响全球消费者的心智。这种“文化溢价”将是未来中国品牌出海的核心竞争力。
在硬科技的土壤中,开出软实力的花
回顾2025年,中国移动互联网行业在“逆水行舟”的压力下,展现出了惊人的韧性与进化力。
可以说,2025 年的移动互联网行业,在混沌中孕育新生,在变革中寻找平衡。AI 技术的爆发式增长、消费结构的升级迭代、竞争模式的深度调整,共同推动行业告别短期流量博弈,迈向长期主义的高质量发展道路。
有人说,“效率是约束的产物”。其实正是外部的芯片封锁和内部的存量竞争,才逼出了DeepSeek这样的极致算法优化,逼出了九阳“哈基米”这样的极致营销创新。
未来的中国互联网行业图景已经清晰。在宏观经济稳中有进的底色下,消费结构持续升级,核心科技变革加速渗透,行业在 AI 爆发、模式创新与合规挑战的交织中,呈现出 "逆水行舟" 的发展态势。从技术突破到场景落地,从内卷竞争到跨界融合,移动互联网正告别野蛮生长,迈入以长期主义为核心的高质量发展新阶段。
正如本次月狐数据发布的《2025年互联网年度盘点研究报告》所言,这是一个“混沌·新篇伊始”的时刻。旧的移动互联网红利消退,新的具身智能红利涌现。行业或许不再有那种野蛮生长的狂欢,但将迎来更加理性、健康、且充满力量的黄金时代。
所谓的“长期主义”,在2026年也不再是一句空洞的口号,而是更为具体的行动。
这要求更多的中国互联网企业,在技术上,敢于投入底层研发,死磕包括VLA(视觉语言动作模型)在内的各类大模型与世界竞速;在产品上,从解决用户痛点出发,而非单纯的炫技;在商业上,在价格战中保持定力,寻找可持续的盈利模型,而不是简单的低价营销和营销炒作。
换言之,时代要求睿智的企业主们左手是“硬科技”,通过AI大模型、具身智能、空间计算,构建不可逾越的技术护城河;右手是“软实力”,通过情绪价值、文化出海、以人为本的服务,建立温暖人心的品牌连接。
与此同时,大量企业的激烈角逐、价格的残酷厮杀,让每一家企业都站在生存与淘汰的十字路口。头部企业纷纷推进资本化进程,资本布局的速度与成效,将直接决定企业的生死命运。
全球竞争的加码、行业分歧的加剧,更让这场生死竞速充满变数。
对于身处其中的每一个玩家,焦虑是常态,但长期主义是解药。
在这个新时代,唯有那些既能仰望星空、布局前沿技术,又能脚踏实地、深耕具体场景,并且始终对人保持温情与敬意的“长期主义践行者”,方能穿越周期的迷雾,抵达下一个繁荣的彼岸。
在笔者看来,一场关于未来的生死竞速,才刚刚拉开序幕。(文/曾宪勇)




























